新朝阳入选绿色食品生产资料十年企业名单 分享
发布时间:2025-09-22 14:36:30 访问量:
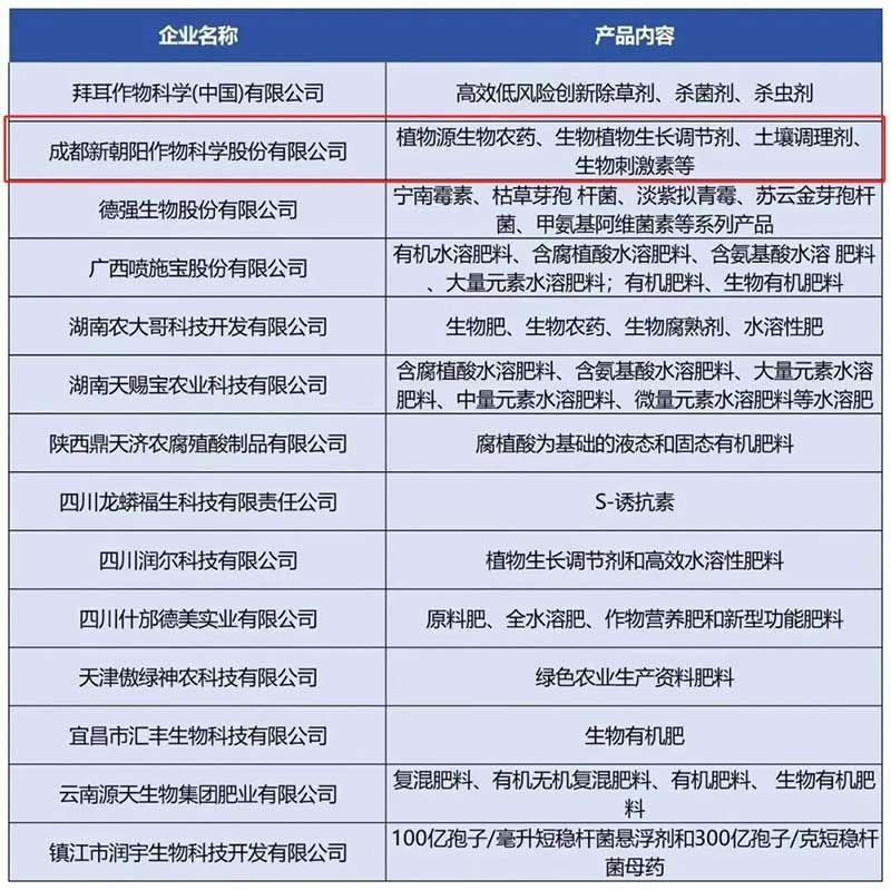
2025年9月4日,中国绿色食品协会公布绿色食品生产资料十年企业名单。经企业申报、省级工作机构审核和协会核准等程序,全国共有28家企业获此殊荣,其中农化企业14家。成都新朝阳作物科学股份有限公司(以下简称“新朝阳”)凭借其在绿色农业投入品领域的长期专注与持续耕耘入选该名单。

绿色食品生产资料十年企业名单(部分)
此次征集活动由中国绿色食品协会组织开展,旨在集中展示绿色食品生产资料(以下简称“绿色生资”)发展成效,提升绿色生资企业的行业影响力,充分发挥其在农业绿色发展中的示范引领作用。
本次入选绿色生资十年企业的14家农化企业,其主营产品多以生物农药或生物肥料为主,反映了市场对绿色农业投入品的认可度不断提高。

农化企业及其产品
目前,在绿色农业持续发展的推动下,生物农药和生物肥料的市场份额正在逐步提升。与此同时,化学农药的监管政策日益严格,进一步为绿色生资企业带来了广阔的发展空间和巨大的市场潜力。
新朝阳作为高新技术企业,依托生物技术绿色智能化生产及作物(全程)生物技术管理应用,致力于减少传统化学品在生产中和农业种植管理中的使用量,以达到减碳的目的,服务绿色低碳高质量发展。
入选“绿色生资十年企业名单”是对公司长期致力于绿色农业投入品研发与推广的肯定。公司将继续秉承“链接科学与自然 创造可持续农业未来”的发展理念,持续为农业生产提供更多优质、高效的绿色投入品解决方案,为推动农业可持续发展贡献力量。
中文
EN


